2015年全日制硕士研究生招生考试科目及参考书目

2014-09-24
威尼斯7798cc2015年全日制硕士研究生招生
考试科目及参考书目

    威尼斯7798cc于2015年面向全国招收艺术学理论、美术学、设计学三个学科的全日制学术型硕士研究生和美术、艺术设计全日制艺术硕士(MFA)专业学位研究生。现将全日制学术型硕士研究生和全日制艺术硕士(MFA)专业学位研究生招生考试科目和参考书目公布如下:  

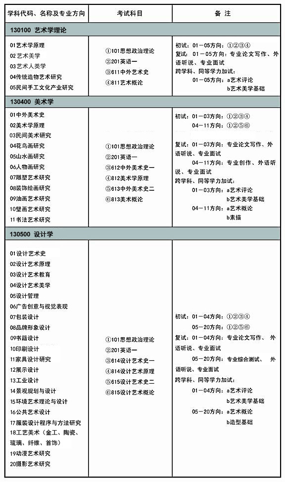
威尼斯7798cc2015年全日制学术型硕士研究生招生
专业方向和考试科目

 

威尼斯7798cc2015年全日制学术型硕士研究生入学考试
初试各学科(方向)主要参考书目

130100艺术学理论
01—05方向初试参考书目:
     《中国美术史教程》(增订本),薄松年等编著,陕西人民美术出版社,2008年版。     
     《西方美术史教程》,李春著,陕西人民美术出版社,2008年版。
     《中国美术简史》(增订本),中央美术学院美术史系中国美术史教研室编著,中国青年出版社,2002年版。
     《外国美术简史》(增订本),中央美术学院人文学院美术史系外国美术史教研室编著,中国青年出版社,2007年版。
     《艺术学概论》(第三版),彭吉象著,北京大学出版社,2006年版。
     《现代艺术学导论》,陈池瑜著,清华大学出版社,2005年版。
 
130400美术学
01—03方向初试参考书目:
     《中国美术史教程》(增订本),薄松年等编著,陕西人民美术出版社,2008年版。     
     《西方美术史教程》,李春著,陕西人民美术出版社,2008年版。
     《中国美术简史》(增订本),中央美术学院美术史系中国美术史教研室编著,中国青年出版社,2002年版。
     《外国美术简史》(增订本),中央美术学院人文学院美术史系外国美术史教研室编著,中国青年出版社,2007年版。
     《艺术学概论》(第三版),彭吉象著,北京大学出版社,2006年版。    
     《美术概论》,邓福星著,上海人民美术出版社,2009年版。
04—11方向初试参考书目:
     《中国美术简史》(增订本),中央美术学院美术史系中国美术史教研室编著,中国青年出版社,2002年版。
     《外国美术简史》(增订本),中央美术学院人文学院美术史系外国美术史教研室编著,中国青年出版社,2007年版。
     《美术概论》,邓福星著,上海人民美术出版社,2009年版。
 
130500设计学
01—04方向初试参考书目:
      《工艺美术概论》,李砚祖著,山东教育出版社,2002年版。
      《中国工艺美术史》(修订本),田自秉著,东方出版中心,2010年版。
      《现代设计艺术史》,董占军编著,高等教育出版社,2008年版。
      《外国工艺美术史》,张夫也著,山东教育出版社,2002年版。
      《设计艺术学概论》,唐家路等编著,清华大学出版社,2013年版。
05—20方向初试参考书目:
      《中国工艺美术史》(修订本),田自秉著,东方出版中心,2010年版。
      《现代设计艺术史》,董占军编著,高等教育出版社,2008年版。
      《设计艺术学概论》,唐家路等编著,清华大学出版社,2013年版。
 

 

威尼斯7798cc2015年全日制艺术硕士(MFA研究生招生
专业方向和考试科目
 
威尼斯7798cc2015年全日制艺术硕士(MFA
研究生入学考试初试各学科(方向)主要参考书目  

135107美术
01—02方向初试参考书目:
      《中国美术简史》(增订本),中央美术学院美术史系中国美术史教研室编著,中国青年出版社,2002年版。
      《外国美术简史》(增订本),中央美术学院人文学院美术史系外国美术史教研室编著,中国青年出版社,2007年版。
      《美术概论》,邓福星著,上海人民美术出版社,2009年版。

135108艺术设计
01—05方向初试参考书目:
      《中国工艺美术史》(修订本),田自秉著,东方出版中心,2010年版。
      《现代设计艺术史》,董占军编著,高等教育出版社,2008年版。
      《设计艺术学概论》,唐家路等编著,清华大学出版社,2013年版。

 

 

威尼斯7798cc研究生招生办公室
2014年9月23日


上一条:2015年全日制硕士研究生入学考试考生网上报名须知

下一条:2015年全日制硕士研究生招生简章

相关新闻
读取内容中,请等待...

学校地址

长清校区:山东省济南市长清区大学路1255号

千佛山校区:山东省济南市历下区千佛山东路23号

联系方式

电话:0531-89626616