为做好2020届毕业生就业问题、最大程度降低疫情对就业的影响,2020年4月7日下午,现代手工艺术学院在企业微信开展毕业生就业工作相关问题召开党政联系扩大会议,就2020届毕业生就业方案展开商讨。现代手工艺术学院党总支书记金伟、院长赵进、副院长宋处岭、党总支副书记王国燕、办公室相关工作人员及全体教研室主任参加本次会议。
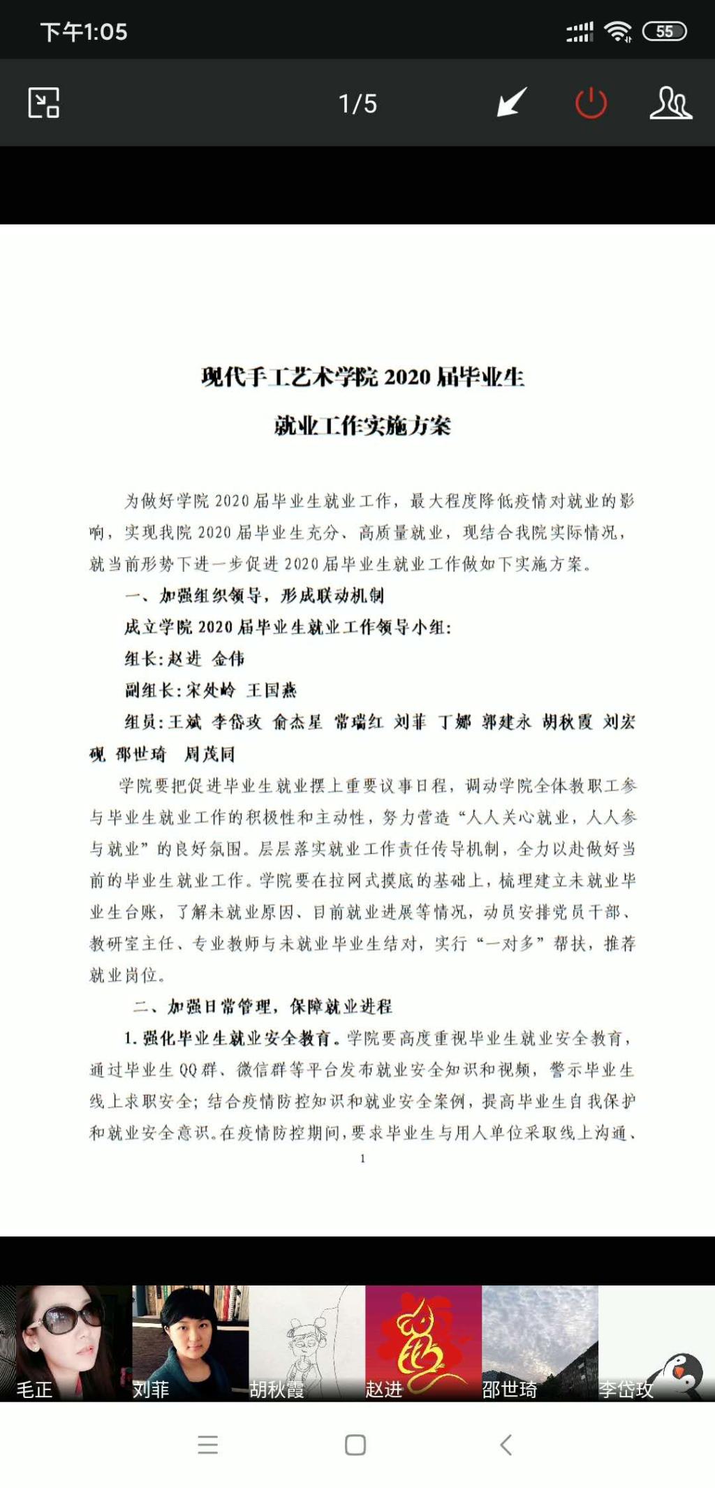
会议由党总支副书记王国燕主持。会议中,周茂同老师结合我院现实际情况,为实现我院2020届毕业生充分、高质量就业,向小组说明以下实施方案:首先加强组织领导,做好联动机制。成立学院2020届毕业领导小组,组长由赵进、金伟担任。小组成员需要在学院内营造“人人关心就业,人人创造就业”的良好氛围。层层落实就业工作责任传导机制,全力以赴做好当前的毕业生就业工作。
一、学院要在拉网式摸底的基础上,动员安排教师与未就业毕业生结对,实行“一对多”帮扶,推荐就业岗位;二、要加强日常管理,保障就业进程,学院首先要强化毕业生就业安全教育在疫情防控期间,要求毕业生与用人单位采取线上沟通、面试,不建议线下面试和洽谈;三、强化毕业生就业管理再上报毕业生就业数据最后开展毕业生跟踪调查为2020年毕业生就业质量报告提供可靠数据。
金伟书记在会中提出,做好毕业生因疫情原因就业难问题学生可以考选调生,研究生,提前做准备,多一条出路。赵进院长强调,就业是每年毕业生面临的严峻问题,疫情期间企业不复工,产量降低,人才需求量降低,学生更不容易就业,今年就业问题很严峻。宋处岭副院长发言中指出,疫情期间珠宝行业不复工,没有订单需求,首饰专业学生就业更加不易。所以学院要加强指导咨询,提高服务水平,学院需要组织就业与创业指导服务月活动,加强学生对于就业的理解然后学院需要关注特殊毕业生群体,对特殊家庭学生给予重要关注与服务。最后每位老师都发表了自己的看法,完善本次方案。
当今大部分学生都想找一个工作稳定,工资高的工作,这是过于理想化且难以符合现实情况的,也是广大毕业生的一个误区,此次会议就是学院协调老师们为学生指正现实,帮助学生们在此次疫情的特殊期间更好的解决就业问题。


